(来源:界面新闻)
人工智能作为引领新一轮科技革命和产业变革的战略性技术,已成为重塑经济结构、加速动能转换的核心引擎。《中共中央关于制定国民经济和社会发展第十五个五年规划的建议》明确提出全面实施“人工智能+”行动,将人工智能(AI)发展提升至国家战略高度。在此背景下,地方政府纷纷将人工智能列入重点布局领域。
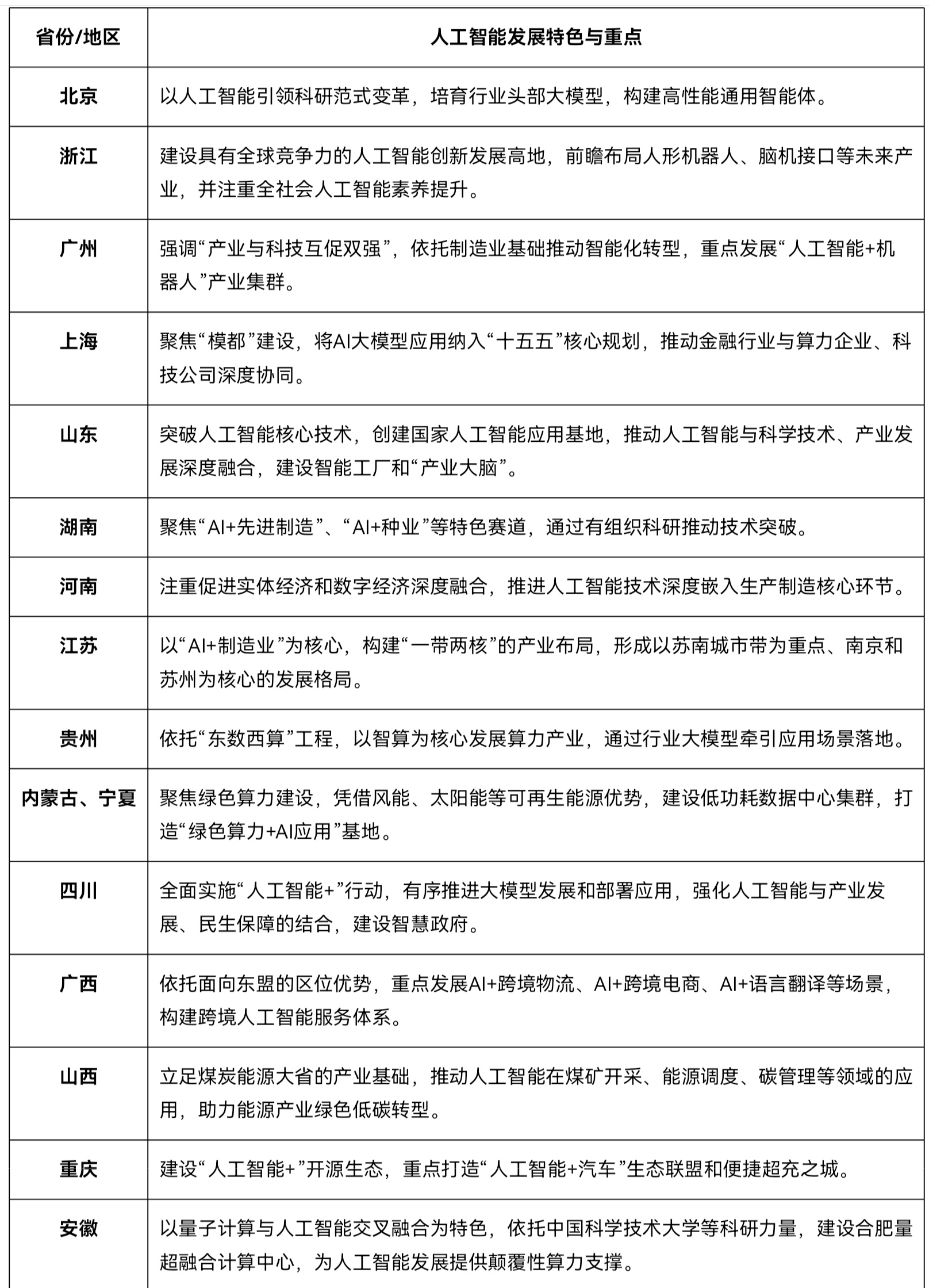
据界面新闻不完全统计,截至目前,至少有16个省份(包括直辖市、自治区)在其“十五五规划建议”中提到人工智能布局。整体来看,这些省份紧扣“因地制宜、差异化竞争、协同发展”原则,形成“东部引领、中部融合、西部支撑、边境突破”的空间布局体系。
资料来源:各省十五五规划 制图:界面新闻
界面新闻查阅资料发现,各省规划普遍将“人工智能+”行动贯穿科研、制造、治理、服务全链条,应用场景从传统的制造业、服务业向农业、能源、交通、医疗、教育等多领域延伸。
在制造业方面,重点推进智能工厂、工业互联网、数字孪生等应用,山东、江苏等省明确提出培育一批国家卓越级智能工厂;在农业方面,四川、湖南等省探索“AI+种业”、“AI+农业生产”,推动农业生产效率提升;在服务业方面,上海、天津等省发展“AI+金融”、“AI+文旅”、“AI+医疗”,优化服务质量与效率;在社会治理方面,浙江、山东等省建设“城市大脑”,提升治理精细化水平。
算力、算法、数据作为人工智能发展的核心要素,成为各省布局的重点,三者的协同发展,正构建起“算力筑基、算法突破、数据赋能”的良性循环。
算力方面,贵州、内蒙古等西部省份依托“东数西算”建设绿色智算中心,东部省市则强化算力调度与优化,长三角、京津冀等区域探索构建算力互联互通平台;算法方面,北京、浙江等省市聚焦大模型研发,培育行业头部大模型与垂直大模型,安徽、四川等省布局量子计算、类脑智能等前沿算法;数据方面,各地加快数据要素市场化建设,完善数据开放共享机制,强化数据安全与隐私保护,为人工智能发展提供高质量数据支撑。
中国银河证券首席经济学家章俊对界面新闻表示,在国家战略引领与地方协同发力下,人工智能将成为推动产业升级、发展新质生产力的关键,为中国式现代化注入强劲智能动能,助力我国在全球科技革命和产业变革中抢占先机、赢得主动。
“从各省十五五规划布局来看,人工智能发展已呈现出从技术驱动向应用驱动转变、从单点突破向系统推进转变、从区域竞争向协同发展转变的鲜明特征,呈现出‘人工智能+’赋能千行百业、引领全方位变革的核心趋势。”章俊说。
国研新经济研究院创始院长朱克力对界面新闻表示,各地布局AI的逻辑与发力方向各有侧重,但都是立足自身资源禀赋与产业基础、瞄准国家战略,形成差异化竞争与协同发展的格局。
南开大学金融发展研究院院长田利辉将此概括为“东中西梯度赋能”格局:东部以场景驱动生态构建,中部依托产业基础深化融合,西部发挥能源优势承接算力需求。
分地区看,东部省市将持续引领核心技术创新与产业生态构建,打造全球创新高地。北京、浙江、广东、上海等东部经济发达省市,凭借科创资源富集、产业基础雄厚、市场需求旺盛的优势,将目标瞄准全球人工智能创新前沿,聚焦核心技术攻关与产业生态构建,争当全国人工智能发展的“领头雁”。
中部省份深化产业赋能,将成为人工智能与制造业融合的主战场。山东、湖南、河南、江苏等中部及制造业大省,立足自身产业基础,将“AI+先进制造”作为核心方向,通过建设智能工厂、发展垂直大模型、完善产业生态,推动传统产业智能化转型,打造全国人工智能创新应用高地。
西部省份将崛起为重要的绿色算力基地,构建数字底座。贵州、内蒙古、宁夏、四川等西部省份,依托清洁能源丰富、土地资源充足的优势,紧扣“东数西算”国家工程,将算力基础设施建设作为人工智能发展的核心抓手,打造绿色智算基地,为全国人工智能产业提供算力支撑。
边境及特色省份将形成特色鲜明的人工智能应用场景,探索差异化路径。广西、黑龙江、山西、重庆等省份立足自身区位特征或产业优势,探索人工智能特色化发展路径,在跨境合作、能源转型、特色产业赋能等领域形成独特竞争力。
在差异化发展的基础上,区域协同成为人工智能产业发展的重要趋势,形成“全国一盘棋”的格局。
长三角地区以上海为龙头,推动上海、江苏、浙江、安徽形成“核心-节点”的产业分工体系,20个城市联合发起“AI+”合作倡议;京津冀地区共建“AI算力调度平台”,实现三地算力资源协同;成渝双城经济圈联合实施AI项目,共建西部AI算力枢纽;粤港澳大湾区依托广东、香港、澳门的资源优势,构建跨境人工智能创新生态。
“区域间的协同合作,有效打破了行政壁垒,促进了创新要素自由流动,提升了全国人工智能产业的整体竞争力。”一位不愿具名的分析师对界面新闻表示。
此外,各省普遍重视人工智能创新生态建设,通过政策支持、平台搭建、人才培育等多举措,推动形成“政(府)产(业)学(校)研(究)用(户)金(融)”协同发展的新趋势。
政策层面,苏州、广东等省出台专项支持政策,对核心技术攻关、人才引育给予最高亿元级补贴;平台层面,各地争创国家新一代人工智能创新发展试验区、制造业创新中心等“国字号”平台,建设人工智能应用中试基地、产业孵化器等载体;人才层面,国家层面构建“高校+职校”阶梯式培养体系,各省纷纷加强AI领域人才引育,苏州对顶尖人才给予最高1亿元项目资助和1000万元购房补贴,浙江推广“AI+X”跨学科培养模式。完善的创新生态,为人工智能产业持续健康发展提供了有力保障。
朱克力表示,“十五五”时期我国人工智能产业发展前景广阔,不过,从各省布局与实践来看,仍面临一些亟待破解的挑战。
首先是技术同质化风险。他指出,部分地区盲目布局通用大模型,可能导致资源分散与低水平重复建设。其次是“最后一公里”障碍,人工智能技术与传统产业的适配性不足,存在技术供需不匹配的“隔离带”。三是区域发展不平衡,中西部地区数字基础设施、人才储备等较为薄弱,数字鸿沟有待弥合。此外,他担心治理体系滞后,数据安全、算法偏见、伦理规范等问题尚未完全解决,可能会影响人工智能健康发展。
面对这些挑战,田利辉认为未来需要从三个方面着力推进:一是强化统筹协调,优化全国人工智能产业布局,引导各地立足比较优势,避免同质化竞争,形成“差异定位-协同迭代-风险共治”的全国一盘棋格局;二是聚焦核心痛点,以应用需求为导向,推动人工智能技术与传统产业深度融合,培育更多可复制、可推广的应用案例,破解融合难题;三是完善治理体系,加快制定人工智能相关法律法规、伦理准则和安全评估体系,平衡创新速度与治理深度,确保人工智能安全、可靠、可控发展。
